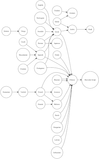
For those who are still curious, we did indeed find a resource summarizing the relationships between the different languages and their respective foreign languages used to describe incomprehensible speech. This image comes originally from The Language Log. Here it is for your viewing pleasure:

An additional resource on this topic can also be found at the Wikipedia article Greek to me.
--
Ni pardonpetas al chiu kiu eble konfuzighis pri la ligilo al Ska Virino kashita en antaua afisho. Chiuokaze, ni esperas ke vi ghuis la Esperantan ekvivalenton de la Richjorulo.
Por la homoj kiuj ankorau scivolas pri la lingvoidiotismoj en diversaj lingvoj per kiuj oni priskribas ion, kion oni ne povas kompreni, ni fakte trovis retejon kun bildo kiu enhavas tiun informon. La bildo venis originale de The Language Log. Jen ghi, por via ghuado:

Pli da informo pri chi tiu temo trovighas je la Wikipedia-artikolo (sed bedaurinde nur haveblas en la angla)Greek to me.
No comments:
Post a Comment